12 月 1 日起全面實施防疫 台水與大家攜手搭起防疫網

北台灣新聞中心

為配合秋冬防疫專案啟動,水公司第八區處自 12 月 1 日起各服務 據點及深溝水源生態園區將全面實施實聯制及配戴口罩、量測體溫等措 施,宣佈加入秋冬防疫專案以善盡企業責任。 

台灣自來水公司第八區處依照中央流行疫情指揮中心的「秋冬防疫 專案」屬 8 大類場所之一,為共同降低國內社區傳播風險,避免造成醫 療體系負擔,民眾進入處轄內各廠所及深溝園區洽公或參訪時,將要求配合登記及配戴口罩並量測體溫,以避免疫情擴大,與全民攜手搭起 防疫網。 

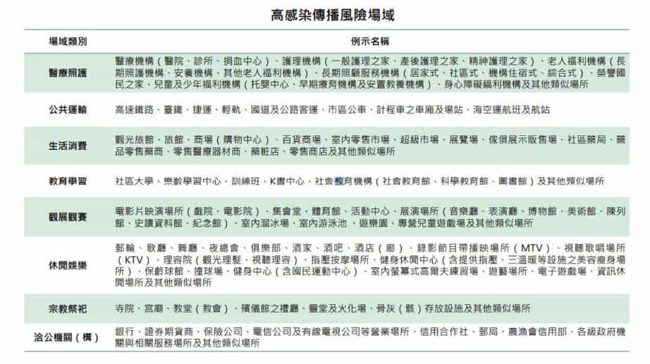
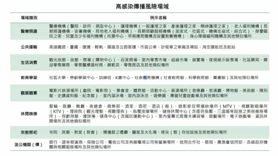
中央流行疫情指揮中心公告 8 大類場所(如附圖)包括醫療照護、大 眾運輸、生活消費、教育學習、觀展觀賽、休閒娛樂、宗教祭祀、洽公 等因屬具有不易保持社交距離,或會近距離接觸不特定對象(不認識的人) 的特性,有較高的感染與傳播風險,也請民眾多多配合,共同維護大家 的健康。

 

 

 

 

發佈留言

這個網站採用 Akismet 服務減少垃圾留言。進一步了解 Akismet 如何處理網站訪客的留言資料

加入FB粉絲團,可獲取更多關於我們的訊息!